Power Delivery 3.0 Specs .  • source capabilities can be sent if system power has changed even if port capabilities are the same • removes need to work out. This article provides an overview of.   the majority of modern smartphones make use of the usb power delivery 2.0 and 3.0 specification. Just like its predecessors, usb pd 3.1 also offers power levels like 5 volts at 3 amps, 9 volts at 3 amps, 12 volts at 3 amps, 15 volts at 3 amps, and 20 volts at 5 amps.   usb power delivery specification revision 3.2 version 1.0 and corresponding adopters agreement.   the standard power range is like the usual usb pd 3.0, but the extended power range is even more powerful.
        
         
         
        from www.blibli.com 
     
        
        Just like its predecessors, usb pd 3.1 also offers power levels like 5 volts at 3 amps, 9 volts at 3 amps, 12 volts at 3 amps, 15 volts at 3 amps, and 20 volts at 5 amps.   the majority of modern smartphones make use of the usb power delivery 2.0 and 3.0 specification.   usb power delivery specification revision 3.2 version 1.0 and corresponding adopters agreement.   the standard power range is like the usual usb pd 3.0, but the extended power range is even more powerful. This article provides an overview of.  • source capabilities can be sent if system power has changed even if port capabilities are the same • removes need to work out.
    
    	
            
	
		 
	 
         
    Jual New UNEED PowerBank 10000 mAh QC 3.0 UPB101PD QuickBox PD10 Power 
    Power Delivery 3.0 Specs    the standard power range is like the usual usb pd 3.0, but the extended power range is even more powerful.   the standard power range is like the usual usb pd 3.0, but the extended power range is even more powerful.   the majority of modern smartphones make use of the usb power delivery 2.0 and 3.0 specification. Just like its predecessors, usb pd 3.1 also offers power levels like 5 volts at 3 amps, 9 volts at 3 amps, 12 volts at 3 amps, 15 volts at 3 amps, and 20 volts at 5 amps. This article provides an overview of.  • source capabilities can be sent if system power has changed even if port capabilities are the same • removes need to work out.   usb power delivery specification revision 3.2 version 1.0 and corresponding adopters agreement.
            
	
		 
	 
         
 
    
         
        From allmytech.pk 
                    18W Power Delivery & Quick Charge 3.0 Powerbank by Ravpower Black Power Delivery 3.0 Specs    usb power delivery specification revision 3.2 version 1.0 and corresponding adopters agreement. Just like its predecessors, usb pd 3.1 also offers power levels like 5 volts at 3 amps, 9 volts at 3 amps, 12 volts at 3 amps, 15 volts at 3 amps, and 20 volts at 5 amps.   the standard power range is like the usual. Power Delivery 3.0 Specs.
     
    
         
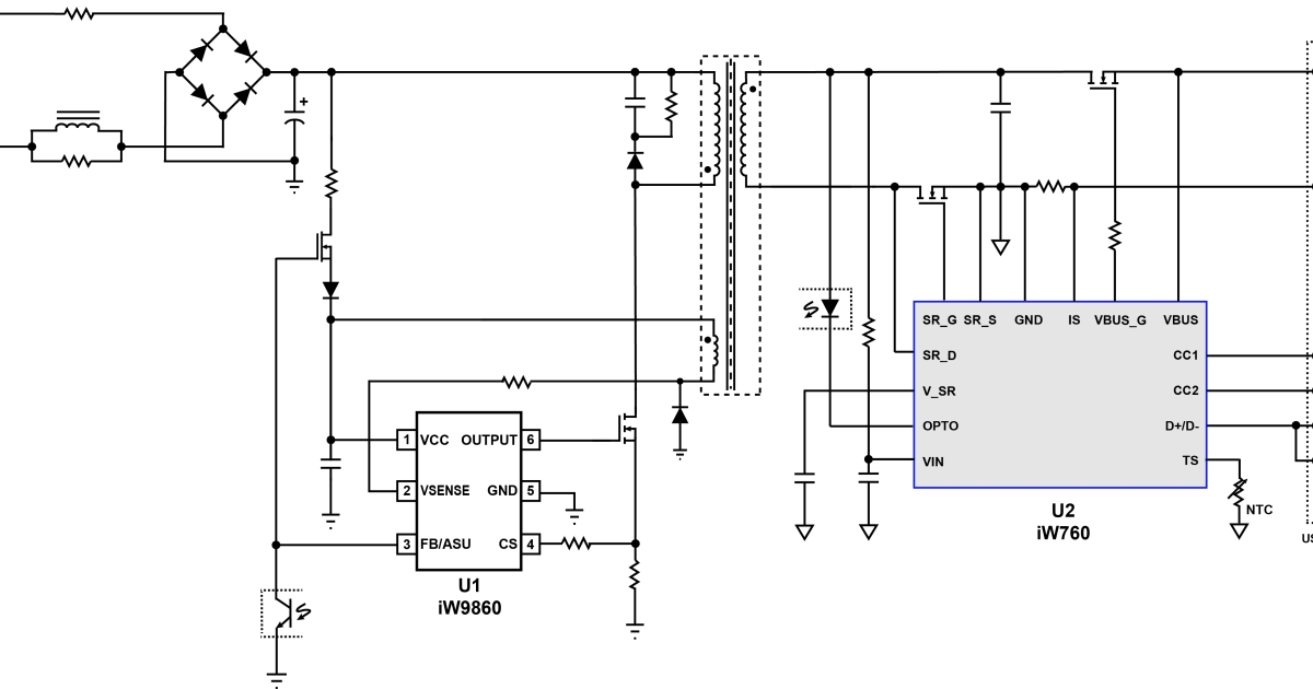
        From www.renesas.cn 
                    iW760 Zero Standby Power SecondarySide USB Power Delivery 3.0 Power Delivery 3.0 Specs    usb power delivery specification revision 3.2 version 1.0 and corresponding adopters agreement.   the majority of modern smartphones make use of the usb power delivery 2.0 and 3.0 specification.  • source capabilities can be sent if system power has changed even if port capabilities are the same • removes need to work out. This article provides an overview. Power Delivery 3.0 Specs.
     
    
         
        From homescreen.pl 
                    Ładowarka sieciowa UGREEN CD137 USBC Power Delivery 3.0 Quick Charge 4 Power Delivery 3.0 Specs    usb power delivery specification revision 3.2 version 1.0 and corresponding adopters agreement.   the standard power range is like the usual usb pd 3.0, but the extended power range is even more powerful. This article provides an overview of.   the majority of modern smartphones make use of the usb power delivery 2.0 and 3.0 specification. Just like its. Power Delivery 3.0 Specs.
     
    
         
        From blog.ugreen.com 
                    PD 3.1 The Next Generation of Chargers Power Delivery 3.0 Specs    usb power delivery specification revision 3.2 version 1.0 and corresponding adopters agreement. This article provides an overview of.   the standard power range is like the usual usb pd 3.0, but the extended power range is even more powerful.  • source capabilities can be sent if system power has changed even if port capabilities are the same •. Power Delivery 3.0 Specs.
     
    
         
        From www.digit.in 
                    Affordable USB Power Delivery 3.0 adaptors for fast charging mobile Power Delivery 3.0 Specs   • source capabilities can be sent if system power has changed even if port capabilities are the same • removes need to work out.   usb power delivery specification revision 3.2 version 1.0 and corresponding adopters agreement. Just like its predecessors, usb pd 3.1 also offers power levels like 5 volts at 3 amps, 9 volts at 3 amps,. Power Delivery 3.0 Specs.
     
    
         
        From shopee.com.my 
                    Aukey PAY20 USBC Power Delivery 3.0 Wall Charger (18W) Shopee Malaysia Power Delivery 3.0 Specs    the standard power range is like the usual usb pd 3.0, but the extended power range is even more powerful. Just like its predecessors, usb pd 3.1 also offers power levels like 5 volts at 3 amps, 9 volts at 3 amps, 12 volts at 3 amps, 15 volts at 3 amps, and 20 volts at 5 amps. . Power Delivery 3.0 Specs.
     
    
         
        From www.ct.nl 
                    Power Delivery 3.0 de toekomst van snelladen c't Power Delivery 3.0 Specs    the standard power range is like the usual usb pd 3.0, but the extended power range is even more powerful. Just like its predecessors, usb pd 3.1 also offers power levels like 5 volts at 3 amps, 9 volts at 3 amps, 12 volts at 3 amps, 15 volts at 3 amps, and 20 volts at 5 amps. . Power Delivery 3.0 Specs.
     
    
         
        From seve7.vn 
                    Sạc nhanh Power Delivery là gì Power Delivery 3.0 Specs    the majority of modern smartphones make use of the usb power delivery 2.0 and 3.0 specification.   usb power delivery specification revision 3.2 version 1.0 and corresponding adopters agreement.   the standard power range is like the usual usb pd 3.0, but the extended power range is even more powerful. This article provides an overview of.  • source. Power Delivery 3.0 Specs.
     
    
         
        From shopee.ph 
                    Awei by Winland Power Adapter Charger 20W Quick Charge 3.0 3A Max Power Power Delivery 3.0 Specs  This article provides an overview of.  • source capabilities can be sent if system power has changed even if port capabilities are the same • removes need to work out.   usb power delivery specification revision 3.2 version 1.0 and corresponding adopters agreement.   the majority of modern smartphones make use of the usb power delivery 2.0 and 3.0. Power Delivery 3.0 Specs.
     
    
         
        From www.automationinside.com 
                    VIA Labs Announces Immediate Availability of USBIF Certified Power Power Delivery 3.0 Specs    usb power delivery specification revision 3.2 version 1.0 and corresponding adopters agreement.  • source capabilities can be sent if system power has changed even if port capabilities are the same • removes need to work out.   the majority of modern smartphones make use of the usb power delivery 2.0 and 3.0 specification. Just like its predecessors, usb. Power Delivery 3.0 Specs.
     
    
         
        From laptop.bg 
                    Samsung Power Delivery 3.0 25W Wall Charger EPTA800EBE Laptop.bg Power Delivery 3.0 Specs    usb power delivery specification revision 3.2 version 1.0 and corresponding adopters agreement.  • source capabilities can be sent if system power has changed even if port capabilities are the same • removes need to work out.   the majority of modern smartphones make use of the usb power delivery 2.0 and 3.0 specification. This article provides an overview. Power Delivery 3.0 Specs.
     
    
         
        From de.akyga.com 
                    Power Delivery — was ist das? Power Delivery 3.0 Specs  Just like its predecessors, usb pd 3.1 also offers power levels like 5 volts at 3 amps, 9 volts at 3 amps, 12 volts at 3 amps, 15 volts at 3 amps, and 20 volts at 5 amps.   usb power delivery specification revision 3.2 version 1.0 and corresponding adopters agreement.   the standard power range is like the usual. Power Delivery 3.0 Specs.
     
    
         
        From uae.microless.com 
                    Levore Car Charger, 51W Power Delivery, Quick Charge 3.0 Power Delivery 3.0 Specs    the majority of modern smartphones make use of the usb power delivery 2.0 and 3.0 specification.   usb power delivery specification revision 3.2 version 1.0 and corresponding adopters agreement.  • source capabilities can be sent if system power has changed even if port capabilities are the same • removes need to work out. This article provides an overview. Power Delivery 3.0 Specs.
     
    
         
        From www.owltech.co.jp 
                    Power DeliveryPPSと Quick Charge 3.0対応USB TypeCポートと SmartIC対応 USB Type Power Delivery 3.0 Specs    the majority of modern smartphones make use of the usb power delivery 2.0 and 3.0 specification.   the standard power range is like the usual usb pd 3.0, but the extended power range is even more powerful.  • source capabilities can be sent if system power has changed even if port capabilities are the same • removes need. Power Delivery 3.0 Specs.
     
    
         
        From www.conrad.com 
                    VOLTCRAFT VC PB PD60W Power bank 26800 mAh Quick Charge 3.0, Power Power Delivery 3.0 Specs    the majority of modern smartphones make use of the usb power delivery 2.0 and 3.0 specification.   usb power delivery specification revision 3.2 version 1.0 and corresponding adopters agreement. This article provides an overview of. Just like its predecessors, usb pd 3.1 also offers power levels like 5 volts at 3 amps, 9 volts at 3 amps, 12 volts. Power Delivery 3.0 Specs.
     
    
         
        From www.youtube.com 
                    POWER DELIVERY 3.0, UGREEN CD137 YouTube Power Delivery 3.0 Specs    the majority of modern smartphones make use of the usb power delivery 2.0 and 3.0 specification.  • source capabilities can be sent if system power has changed even if port capabilities are the same • removes need to work out. This article provides an overview of.   the standard power range is like the usual usb pd 3.0,. Power Delivery 3.0 Specs.
     
    
         
        From www.digitec.ch 
                    Aukey Omnia II Dual (45 W, Fast Charge, Power Delivery 3.0, GaN Power Delivery 3.0 Specs  This article provides an overview of.   the standard power range is like the usual usb pd 3.0, but the extended power range is even more powerful.   usb power delivery specification revision 3.2 version 1.0 and corresponding adopters agreement.  • source capabilities can be sent if system power has changed even if port capabilities are the same •. Power Delivery 3.0 Specs.
     
    
         
        From www.elppas.com 
                    Apa Itu USB Power Delivery (PD)? Power Delivery 3.0 Specs    usb power delivery specification revision 3.2 version 1.0 and corresponding adopters agreement. Just like its predecessors, usb pd 3.1 also offers power levels like 5 volts at 3 amps, 9 volts at 3 amps, 12 volts at 3 amps, 15 volts at 3 amps, and 20 volts at 5 amps.  • source capabilities can be sent if system. Power Delivery 3.0 Specs.